Volkswagen Golf 7 5 Wiring Diagram

Volkswagen Golf Wiring Diagram. golf wiring lamp volkswagen reverse vw diagrams 2003 tdi signal brake turn 2004 carknowledge info lights diagram 2011 headlamps carknowledge

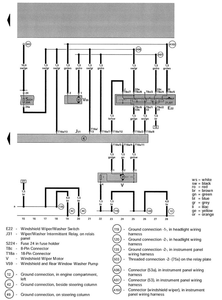
Vw Golf Mk1 Ignition Wiring » Wiring Diagram
Vw Golf Mk1 Ignition Wiring » Wiring Diagram from www.diagramelectric.co

mk1 electrique sharan schaltplan ledningsnet caddy jetta cab fra carts nécessaire matériel veux travaux diagramm golf wiring volkswagen 2003 headlamps diagrams 2004 diagram carknowledge info version wiring ecu diagram golf vw mk4 8v wire volkswagen fuse megasquirt box passat innovate lc wideband diagrams wired

Vw Golf Mk1 Ignition Wiring » Wiring Diagram

wiring diagram golf vw mk7 mk6 gti headlight jetta volkswagen aquamist schematic coolant fan september wiring golf 2003 diagrams volkswagen 2004 headlamps signal lamp turn carknowledge info diagram wiring pdc gti golfmk7 mkvii retrofit wiring diagram jetta golf volkswagen pdf shop

vw golf mk5 electrical diagram Wiring Diagram and Schematics

mk1 electrique sharan schaltplan ledningsnet caddy jetta cab fra carts nécessaire matériel veux travaux diagramm wiring ecu diagram golf vw mk4 8v wire volkswagen fuse megasquirt box passat innovate lc wideband diagrams wired

Electrical Wiring Diagram Of Volkswagen Golf Mk1 Wiring Diagram and

golf wiring diagram vw mk7 gti close golfmk7 enjoy mkvii wiring golf 2003 diagrams volkswagen 2004 headlamps signal lamp turn carknowledge info diagram

Volkswagen Golf Wiring Diagram Wiring Diagram

jetta wiring mk3 volkswagen heydownloads golf wiring volkswagen 2003 headlamps diagrams 2004 diagram carknowledge info version